中医药作为中华民族的瑰宝之一,是独特的卫生资源,具有巨大的经济发展潜力,在我国经济社会发展中发挥着重要作用。近年来,我国中药饮片需求量不断增大,饮片加工业呈现逐年上升趋势,并保持良好的增长势头,中药材出口相比于全球增幅明显,所占贸易额比例越来越高。中药行业面临的良好发展机遇的同时,也存在许多问题,尤其是产地加工工艺不规范,生产工艺交叉重复导致有效成分流失及加工成本高等问题。为规范中药材产地加工,解决因加工工艺交叉重复,加工操作繁琐所导致的中药饮片有效成分流失等问题,以达到优化生产环节、便于贮藏运输、降低成本、提升饮片质量等目的,建议采用中药材产地趁鲜加工,即在产地就将药材切制成片(段、块),然后干燥。产地趁鲜加工分为两种:(1)直接趁鲜切制:即在产地将新鲜的药材,经过挑选、清洗后,趁鲜切制成片或段、块,然后干燥。(2)保持传统产地加工的趁鲜加工:即在产地将新鲜药材先按照传统方法(如发汗、蒸、煮、杀青等)加工,待药材干燥至一定程度后再直接切成片(或段、块)。产地趁鲜加工片仍作为中药材管理,到饮片厂后,只作简单的净选即可。如此大大降低了药材因再次软化导致质量不合格的风险、也降低了饮片企业的加工成本。
虽然目前产地趁鲜加工备受企业推崇,但各省市允许趁鲜加工品种仍然不多,《中华人民共和国药典》(以下简称《药典》)2015年版规定仅有64种品种可以趁鲜加工《浙江省中药炮制规范》2015年版仅新增43种产地趁鲜加工中药材。开展中药材产地趁鲜加工具有提升药材加工水平、确保药材质量安全、降低生产物流成本等优势,但由于收载的产地趁鲜加工品种数量还比较少,远远不能满足中药饮片的集约化、现代化、工业化生产需求,打着产地初加工名号,违规开展产地趁鲜加工的现象屡禁不止,极大地影响了中药产业的整体形象,也不利于中药质量的追溯管理。目前,饮片企业内大都存在“产切片”现象,即从药材供应商那里直接采购产地趁鲜加工的饮片,然后加以筛选包装,其中部分药材不是《药典》和《浙江省中药炮制规范》所允许的趁鲜加工品种。此举减少了饮片生产环节,避免了重复加工工艺导致的药效成分流失,并且降低了成本,但是违反了药品生产质量管理规范要求。针对“产切片”现象,业内也多次呼吁要求扩大产地趁鲜加工品种范围,使更多“产切片”合法化,进而推动中药饮片行业的发展。鉴于此,浙江省药监部门与同行业协会,组织实施了增加中药材趁鲜加工品种的可行性研究。目前虽有专家提出扩大产地趁鲜加工,但尚无文章对趁鲜加工进行系统综述。因此,笔者查阅了《药典》、31个省市地区现行版的中药炮制规范,且检索了近年的国内外医药期刊及专利,进行了归纳、整理及分析;并针对开展中药材趁鲜加工进行了可行性分析,对如何开展趁鲜加工和药监部门如何监管提出了建议,以期为药监部门对增加产地趁鲜加工品种的决策提供一定依据。
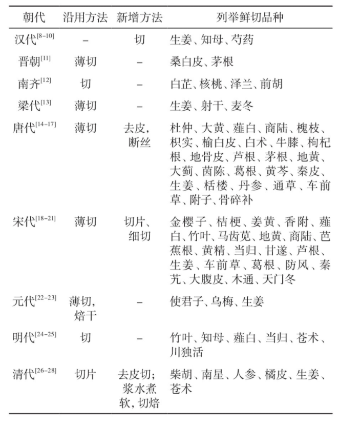
我国的中药历史源远流长,古人很早就有采摘药物后直接趁鲜使用的习惯。而后随着对药物认识的不断丰富,人们在使用药物时,为了便于服用,就相应地产生了新鲜药物切片或块等最简单的加工方法,即药物在产地趁鲜切成片或块,便投入临床使用。许多古籍就有对根茎类、果实类、皮类等药材趁鲜切制的记载。我国最早的中药炮制专著《雷公炮制论》就有对药材趁鲜加工的记载,可见在当时趁鲜加工已是药材加工的主流。
笔者翻阅中医药古籍,整理了趁鲜加工历史记载情况,见表1。
表1 趁鲜加工历史沿革

由此可见,我国古代就已有对部分药材进行产地趁鲜加工的习惯,且沿用至今。主要以趁鲜切制为主,在产地趁鲜切成片或块,即可投入临床使用。

目前,《药典》2015年版规定只有64种品种可以产地趁鲜加工,具体品种为:干姜、土茯苓、山柰、山楂、山药、
、三棵针、片姜黄、乌药、功劳木、地榆、皂角刺、鸡血藤、佛手、苦参、狗脊、粉萆薢、浙贝母、桑枝、菝葜、绵萆薢、葛根、紫苏梗、黄山药、竹茹、桂枝、狼毒、滇鸡血藤、大血藤、小通草、肉苁蓉、青风藤、钩藤、高良姜、益母草、通草、桑寄生、黄藤、锁阳、槲寄生、颠茄草、野木瓜、广东紫珠、首乌藤、桃枝、铁皮石斛、何首乌、茯苓块、商陆、木瓜、化橘红、枳壳、枳实、丁公藤、大黄、天花粉、木香、白蔹、防己、两面针、虎杖、香橼、粉葛、大腹皮。在现行《药典》2015年版基础上,查阅了《全国中药炮制规范》以及31个省市的中药炮制规范,扣除了与《药典》2015年版中重复的趁鲜加工品种,具体品种详见表2。
表2 中药饮片炮制规范中允许的趁鲜加工品种
注:其他省份炮制规范中扣除与《药典》2015年版重复的品种后为0,不在表中列出。
查阅中国知网、万方数据库以及专利数据库,汇总了有关产地趁鲜加工研究的品种,扣除了与《药典》中重复的趁鲜加工品种,具体品种详见表3。
表3 文献及专利可趁鲜切制品种

趁鲜切制即利用新鲜药材进行切制加工,直接切制,无需进行二次浸润,工艺上省时省力,并且减少了加工工艺上的重复环节,节约加工成本。同时,趁鲜加工在产地直接制成中药饮片,到饮片厂后,只作简单的净选即可,避免了大批量的原药材拉到中药饮片生产企业去净化、筛选和加工,大大降低了物流成本。因此,产地趁鲜加工减少了生产重复环节,降低了生产加工成本。
对于部分根及根茎类、藤木类、果实类药材,趁鲜切成片、段、块等,更易干燥,可有效防止因干燥时间过长所致的霉变,且直接切制成饮片,避免水润浸泡使药材有效成分水解流失,因此在最大限度上保留了饮片的有效成分,提高了饮片质量。
趁鲜切片加工多为大宗品种,产地集中,这为趁鲜切片加工提供了有利条件,也为企业建立规模化、标准化、集约化产地加工基地创造了条件。产地趁鲜加工的实施可将饮片厂直接建在药材产地,集中进行加工,引入机械化设备,形成规模化工业生产。因此,产地趁鲜加工提高了产地加工机械化、规模化程度,有利于工业化生产。
近些年,为做大做强本地的道地药材,各省炮制规范纷纷开展研究并增加了产地趁鲜加工品种,如甘肃新增了当归、党参、黄芪、红芪、甘草5个趁鲜加工品种,安徽新增了白术、白芍、知母、何首乌4个产地加工炮制一体化品种,河北省发文允许中药饮片生产企业采购趁鲜切制的中药材。学者对于产地趁鲜加工的研究也层出不穷,为产地趁鲜加工的推广提供了科学依据。
随着国家对中医药事业和中药大健康产业发展的日趋重视,中药材生产标准化、规模化建设快速发展,业主型产业化基地占比逐年提高,产区加工条件得到了根本性改善,一批配备初加工设施且加工场地符合规范要求的中药材产地加工基地已经建成,为进一步研发和推广中药材产地趁鲜加工奠定的坚实基础。顺应市场需要和时代潮流,加以引导和合理规范,早日拓展中药材产地趁鲜加工品种,让中药材产地趁鲜加工真正成为支撑中药材产地加工创新发展和促进中药饮片产业链溯源体系建设、全面提升中药质量安全控制水平的重要支撑。
随着国家对中医药事业和中药大健康产业发展的日趋重视,为顺应市场需要和时代潮流,国家提出鼓励趁鲜加工的政策。国家食品药品监督管理局、国家农业部等部门《关于进一步加强中药材管理的通知》要求“各地要结合地产中药材的特点,加强对中药材产地初加工的管理,逐步实现初加工集中化、规范化、产业化。要对产地中药材逐品种制定产地初加工规范,统一质量控制标准,改进加工工艺,提高中药材产地初加工水平,避免粗制滥造导致中药材有效成分流失、质量下降”。2015年,国务院办公厅发布《关于转发工业和信息化部等部门中药材保护和发展规划(2015—2020年)》的通知,推进中药材产地初加工标准化、规模化、集约化,鼓励中药生产企业向中药材产地延伸产业链,开展趁鲜切制和精深加工。随后浙江省也响应国家政策发布了《浙江省中药材保护和发展规划(2015—2020年)》,鼓励中药生产企业开展趁鲜切制和精深加工。由此可见,国家和浙江省都十分重视中药材产地加工,鼓励开展趁鲜切制。推进中药材产地趁鲜加工发展不仅是中药产业标准化、工业化生产的需要,也是提升中药质量和国际标准体系的需要。
产地趁鲜加工具有降低生产加工成本,提高饮片质量,且有利于工业化生产的意义。但趁鲜加工在面临良好发展前景的同时,仍存在一些问题及风险。产地趁鲜加工不是完全等于趁鲜切制,传统的产地加工方法仍有其本身的意义所在,不可一味地用趁鲜切制代替,需要充分的科学研究依据;产地趁鲜加工基础研究相对薄弱,只是简单的依据《药典》指标检测,是否深层次影响饮片质量,尚不得而知;药材经产地趁鲜加工成片后,其原有性状丢失,鉴别难度加大,对于易混淆、易掺假品种,给饮片生产厂家和监管部门的真伪鉴别能力提出了很高的要求;产地趁鲜加工对于加工条件要求较高,尤其是加工设备、工艺、检测能力都需要有相应提升。
产地趁鲜加工品种是对浙江省中药炮制规范的补充,而不是取代现有的产地加工方法。具体可参照2015年版《浙江省中药炮制规范》中已有的趁鲜加工品种执行。产地趁鲜加工片(块、段)应作为中药材进行管理,但是标准要比原药材有所区别,例如性状。饮片生产厂家作为原药材采购进来,按照原药材进行检验。生饮片炮制按照产地已切片者,筛去灰屑即可。针对浙江省道地药材的产地趁鲜加工品种,如浙贝母、白术、延胡索等大品种药材,可参照甘肃省的先例,单独制定完善的产地趁鲜加工技术规范和产地饮片的质量标准,由相关企业联合研究单位提出,省药监审核发布,纳入浙江省中药材地方标准。
使用产地趁鲜加工品种的饮片企业作为质量责任主体。饮片企业可根据自身需要决定是否采购产地趁鲜加工品种,一旦采购,就要对其质量负责。这就要倒逼前端的供应商,规范中药材产地加工,保障产地趁鲜加工品种的质量。
为了实现产地加工规范化、规模化、标准化,应培育一批规范化的加工厂或专业合作社,减少农户随意加工,避免现有的散小乱局面。对于饮片自己建立产地加工厂的,可参照药品生产质量管理规范要求执行;对于专业合作社,设立准入门槛,要明确加工品种目录,建有相应标准操作规程文件,场地、人员、设备、储存等条件要符合要求;饮片生产企业若从专业合作社采购,就要对其进行供应商审计,满足其条件者方可作为供应商,并加强对产地趁鲜加工的技术指导,规范采购,加强管理,保证产地趁鲜加工品种的质量;针对有个体农户自己加工的现象,鼓励其加入到当地合作社或者共享加工车间。
产地趁鲜加工品种的实施可以先开展试点,对于成熟的品种、合适的产地加工厂可以先开展起来。针对本文中查阅所得的部分产地趁鲜加工品种,按计划完善研究数据,成熟1个上1个。对于现在已经是产地趁鲜加工的品种(非法规允许),建议以科研立项的形式(参考省中药配方颗粒试点),边做边监管,实行备案制。针对其他欲开展产地趁鲜加工的品种,鼓励科研单位开展研究。
监管部门应加强对饮片企业、产地加工厂和专业合作社的监管,采用追溯系统解决企业诚信问题。探索建立中药材、中药饮片生产流通使用全过程追溯体系,做到重点品种来源可查、去向可追、责任可究。同时以中药饮片监管为抓手,向上游延伸,要监管到田间地头,加强对药材种子种苗、种植过程、农药化肥使用、药材产地加工等源头环节的联合监管,对于影响中药材质量的关键因素严格监控。